宁顺花离婚案二审宣判:维持离婚判决,女方需返还8.5万元彩礼
2021-08-03 20:03
新京报讯(记者 薄其雨 实习生 吴梦真)宁顺花离婚案有了新进展。8月3日,宁顺花代理律师曹远泽告诉新京报记者,湖南省衡阳市中级人民法院二审维持离婚原判,同时判决,女方宁
新京报讯(记者 薄其雨 实习生 吴梦真)宁顺花离婚案有了新进展。8月3日,宁顺花代理律师曹远泽告诉新京报记者,湖南省衡阳市中级人民法院二审维持离婚原判,同时判决,女方宁顺花返还男方陈定华8.5万元彩礼红包款。
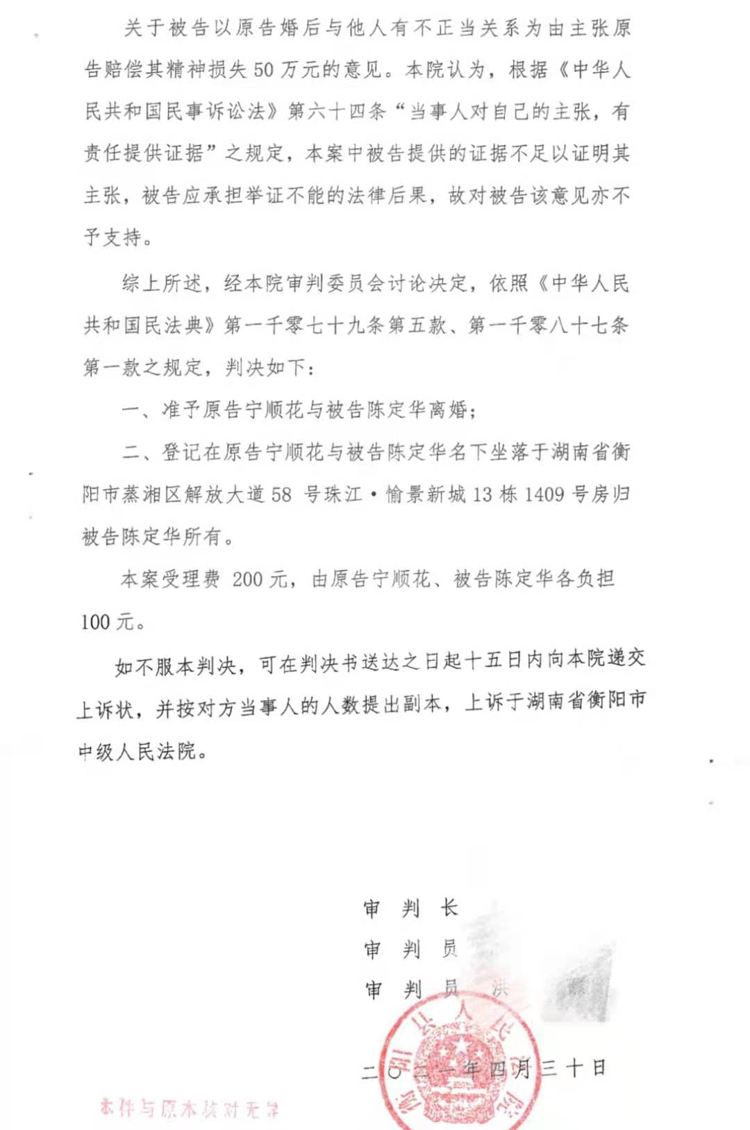
4月30日,宁顺花第五次起诉离婚案在湖南省衡阳县人民法院开庭审理,法院当庭宣判双方离婚,房产归陈定华所有。此后,陈定华上诉,请求撤销一审离婚判决,并提出如判决离婚应同时判决宁顺花归还借款、精神损失费、彩礼等共计97万余元。
7月23日,湖南省衡阳市中级人民法院对此案二审开庭。庭审中,宁顺花要求分割房产及车辆的要求未获法院支持,房产一套、卡宴汽车一辆均归陈定华所有。
8月3日,宁顺花向新京报记者表示,对于房产全部归男方,并返还8.5万元彩礼这个结果自己不能接受,后续如何处理会和律师进行商议。
陈定华告诉新京报记者,自己的诉求是要宁顺花返还彩礼、首饰及38万元借款,另外还要求宁顺花赔偿自己50万元精神损失费。对于判决结果,陈定华表示自己并不满意。
湖南省衡阳市中级人民法院二审判决书。受访者供图二审中宁顺花要求分割车房,法院未予支持
二审中,宁顺花要求分割愉景新城房屋一套及卡宴汽车一辆。
宁顺花称,婚姻关系存续期间的共同财产包括愉景新城房屋一套及卡宴汽车一辆,房子是陈定华婚前购买,婚后在房产证上加了自己的名字,车也是由夫妻共同财产购买。她为了与陈定华离婚,在一审中主动放弃分割此共同财产,但鉴于一审判决尚未生效,请求法院二审依法分割共同财产。
法院经审理认为,在案证据显示案涉房屋系陈定华婚前购买,并由陈定华出资装修,宁顺花在一审中表示放弃对该房屋的分割,且一审判决后宁顺花未对此提出上诉,故一审判决案涉房屋归陈定华所有并无不当。陈定华、宁顺花婚后半年即分居,此后双方经济上相互独立,且案涉车辆系陈定华在本案一审判决之后购买,故该车不宜认定为夫妻共同财产,对宁顺花在二审答辩中提出分割陈定华购买的卡宴汽车的请求不予支持。
衡阳县人民法院一审判决书。受访者供图法院判决宁顺花返还8.5万元彩礼红包款
据衡阳市中级人民法院判决书显示,陈定华上诉请求撤销一审判决,改判不准予宁顺花与陈定华离婚,如判决离婚应同时判决宁顺花返还陈定华欠款380000元,支付精神损害赔偿金500000元,返还彩礼、红包款99266元,合计人民币979266元,宁顺花还应折现返还陈定华首饰款13.8万元或者返还同等重量、质量的首饰。
法院经审理认为,陈定华给宁顺花及其亲属的红包,是基于希望与宁顺花建立和维系夫妻关系而给予的款项,具有彩礼性质。鉴于双方婚后共同生活时间短,陈定华给付的彩礼金额较大,且宁顺花未举证证明陈定华给付的彩礼已用于夫妻共同生活,故本院酌情判决宁顺花将收取的彩礼66000元、红包款19000元,共计85000元返还给陈定华。
此外,法院认为,陈定华在本案中提供的证据尚不足以证明宁顺花婚内与他人同居的事实,其要求宁顺花支付精神损害赔偿金依据不足。因陈定华未提供购买首饰的原始票据或其他相关证据,无法证明首饰的购买价格,故对陈定华要求宁顺花折现返还首饰款13.8万元诉求不予支持。
7月31日,法院对此案作出终审判决,维持湖南省衡阳县人民法院民事判决,宁顺花返还陈定华人民币85000元。
编辑刘倩
校对翟永军

